NBA直播吧
  • 直播首页
  • 足球比赛
  • 足球录像
  • 足球新闻
  • NBA
  • 英超
  • 德甲
  • 法甲
  • 综合
  • 冬奧会
  • 中超
  • 全部比赛
  • 篮球比赛
  • 篮球录像
  • 篮球新闻
  • CBA
  • 西甲
  • 意甲
  • 欧冠
  • 电竞
  • 世界杯
  • 更多
    • 球队
    • 专题
    • CCTV5
    • CCTV5+
    • 亚冠
    • 全部频道
    • 全部赛事
中甲俱乐部
三级联赛准入降低梯队要求:中超中甲中乙各减一支

三级联赛准入降低梯队要求:中超中甲中乙各减一支

体坛周报全媒体原创12月3日,中国足球职业联赛联合会发布《中国足球职业联赛联合会关于印发中国足球职业联赛俱乐部准入规程的通知》,该文件是2023年中国足协发布的《中国足球

2025-12-04
中足联:中超国内球员年薪上限500万元,外援年薪封顶300万欧元

中足联:中超国内球员年薪上限500万元,外援年薪封顶300万欧元

来源:财联社财联社12月3日讯,中国足球职业联赛联合会3日发布《中国足球职业联赛联合会关于印发中国足球职业联赛俱乐部财务约定指标的通知》,对职业俱乐部一线队球员薪资做出限

2025-12-04
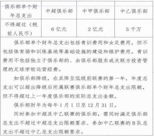
中国职业联赛财务指标:中超单个财年支出不能超过6亿元

中国职业联赛财务指标:中超单个财年支出不能超过6亿元

北京时间12月3日,中足联公布了中国足球职业联赛俱乐部财务约定指标的通知,通知中规定了各级职业联赛的单个财年支出限额。俱乐部单个财年总支出(税前):中超俱乐部:6亿元中甲俱乐部

2025-12-03
热门标签

热门标签

德拉任·彼得罗维奇
马库斯·拉什福德
若谢尔基
莱特
完美的一天
家电
塞尔吉奥·布兰科
掉链子
迪克斯
奥利塞德甲

热门录像

  • NBA常规赛2022-2023什么时候开始_nba常规赛一般什么时候开始
  • 世界杯2022赛程表阿根廷3比2战胜哥伦比亚(世界杯2022赛程表阿根廷3比2战胜哥伦比亚比赛结果)
  • 加纳乔中柱,切尔西00伯恩茅斯三轮不胜,连续13场英超进球终结
  • 悲喜夜:拜仁造50惨案,阿森纳18场不败终结,保级队绝平利物浦
  • 20变33!96分钟惨遭倒数第四绝平11.5亿豪门5轮1胜+10轮拿8分
  • 阿尔特塔:以这样的方式输球很难接受失利不会影响良好势头
  • 自西塞以来,埃基蒂克是首位为利物浦英超梅开二度的法国球员
  • 英超最新积分战报:利物浦被绝平,阿森纳爆冷落败,切尔西丢分
  • 30横扫!英超争冠形势大变,曼城豪取3连胜,只落后阿森纳2分
  • 记者:虽然帕夫洛维奇无大碍,但战斯图加特他将轮休磁卡首发
NBA直播免费NBA直播吧,NBA常规赛,nba直播免费观看,nba在线直播,nba视频直播,nba录像回放,nba中国官方网站篮球赛事直播,足球直播英超西甲意甲德甲法甲世界杯欧洲杯等体育赛事高清免费直播在线观看。

Copyright © 2021-2024 NBA直播吧. All Rights Reserved. 晋ICP备2022006675号-7